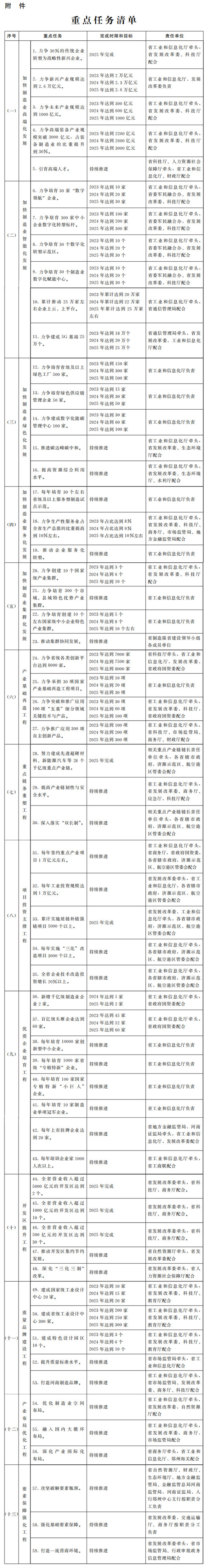
附重点任务清单!《河南省建设制造强省三年行动计划(2023—2025年)》印发
发布时间:2023-08-22 浏览次数:

2023年8月16日,河南省人民政府印发《河南省建设制造强省三年行动计划(2023—2025年)》。
➤到2025年,基本形成现代化制造业体系,战略性新兴产业增加值占规模以上工业增加值比重超过30%,高技术制造业增加值占规模以上工业增加值比重超过15%,形成1~2个世界级、7个万亿级先进制造业集群和28个千亿级现代化产业链。
➤到2025年,力争30%的传统企业转型为战略性新兴企业。培育壮大新一代信息技术、高端装备、新材料、现代医药等新兴产业,到2025年,力争产业规模达到2.6万亿元,实现“五年倍增”。
➤加强新型数据中心和边缘数据中心建设,支持数据中心创建国家新型数据中心典型案例。
➤积极创建中部地区数据中心,推动郑州数据交易中心升格为国家级数据交易场所。
➤到2025年,力争培育省级及以上绿色工厂500家,绿色供应链管理企业50家,建成数字化能碳管理中心100家。
➤统筹推进省级碳达峰试点建设,示范引领制造业绿色低碳发展。
➤鼓励在重点产业链建设碳排放公共服务平台,为重点产业实现“双碳”目标提供服务支撑。
➤到2025年,努力建成先进超硬材料、新能源汽车等28个千亿级重点产业链。
➤强化以商招商、资本招商、群链招商、央企招商等,力争每年签约重点产业项目1万亿元左右。
➤突出郑州国家中心城市与洛阳、南阳省域副中心城市的引领带动作用,培育全省制造业核心增长极。
➤建设沿黄流域、沿京广铁路两大制造业发展带,支撑全省制造业高质量发展。以洛阳市为中心,带动三门峡市、济源示范区,建设豫西转型创新发展示范区。
➤以南阳市为中心,与信阳、驻马店市对接淮河、汉江经济带,打造豫南高效生态经济示范区。
➤以商丘、周口等市为主,建设东部承接产业转移示范区;推进安阳、鹤壁、濮阳市一体化发展,打造豫北跨区域协同发展示范区。
![河南省人民政府关于印发河南省建设制造强省三年行动计划(2023—2025年)的通知]()
▓ 来源:河南省人民政府网站
▓ 责编:情报君
南京市雨花西路安德里30号 南京玻璃纤维研究设计院13号楼