独家报道 国内动态 国外动态 企业新闻 市场分析 政策法规 技术资讯 主题站
宏和科技:拟6亿元投建年产7200万米电子级玻璃纤维布项目
发布时间:2023-11-13   浏览次数:


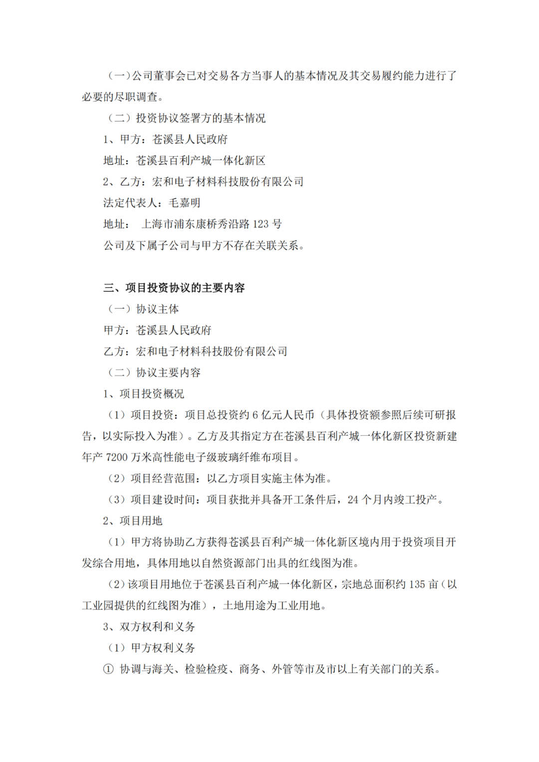
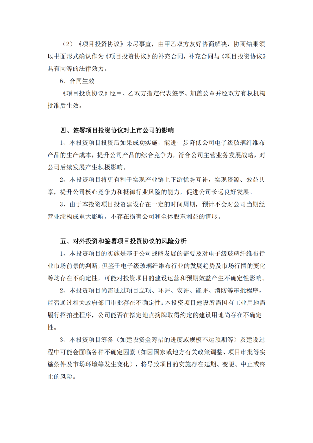
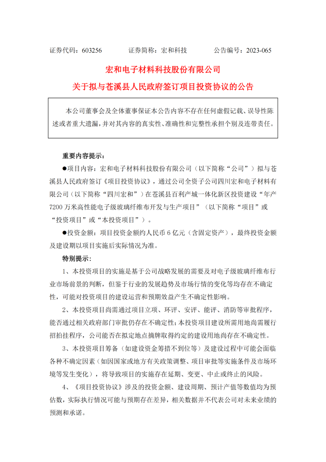
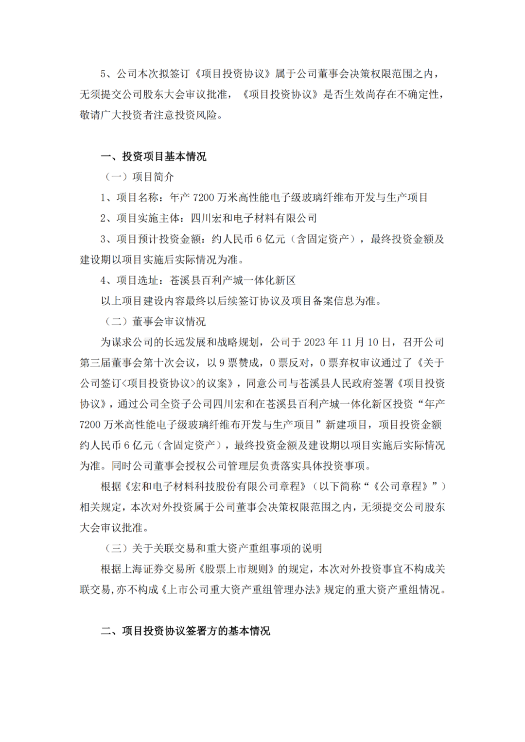
宏和科技于2023年11月10日晚间公告,公司拟与苍溪县人民政府签订《项目投资协议》,通过公司全资子公司四川宏和在苍溪县百利产城一体化新区投资建设“年产7200万米高性能电子级玻璃纤维布开发与生产项目”,项目投资金额约6亿元。

公告显示,项目宗地总面积约135亩,将在获批并具备开工条件后24个月内竣工投产。宏和科技表示,前述项目实施是基于公司战略发展的需要及对电子级玻璃纤维布行业市场前景的判断,投产后能够进一步降低电子级玻璃纤维布产品的生产成本,同时有利于实现产业链上下游优势互补,实现资源、效益共享。


公告全文如下:


▓ 来源:整理自宏和科技公告


▓ 责编:情报君




往期精彩推荐


➤国家新材料测试评价平台复合材料行业中心首届高峰论坛——航空复合材料适航技术研讨会在上海成功召开

九江华源入选2023年江西省专精特新中小企业公示名单

CW庆祝创刊30年,回顾复合材料发展史

涉及玻纤!457项推荐性国家标准公开征求意见

2023年1-9月玻璃纤维及其制品进出口数据分析报告

多种玻璃纤维及玄武岩纤维复合材料入选山东省重点新材料首批次应用示范指导目录(2023年版)公示名单

涉及玻纤!工信部:257项行业标准、6项国家标准及1项行业标准样品报批公示

扫码关注视频号




电话:025- 52125229
   南京市江宁区彤天路99号  

来源:玻纤情报网
 关键词:
点击排行
免责申明 网员服务 广告服务 站内导航 联系我们 关于我们 友情链接
版权所有 南京玻璃纤维研究设计院有限公司 www.fiberglass365.com.cn 苏ICP备09016666号-8