独家报道 国内动态 国外动态 企业新闻 市场分析 政策法规 技术资讯 主题站
多省市陆续公布玻纤、碳纤及复材重点/重大项目名单!(一)
发布时间:2024-05-17   浏览次数:


导语              

             

2024 年是“十四五”规划关键一年,也是我国绿色转型重要的一年。开年以来,各省市陆续发布了2024年重点/重大建设项目清单,敲定项目建设计划,聚集产业、基础设施等多个领域。截至2024年4月30日,已公布的37个省市2024年重点/重大建设项目超25000个,总投资金额超过36万亿元,2024年年度计划投资额约8.3万亿元。


为帮助广大读者清楚获悉各省市每年度重点项目计划,把握行业重点投资方向,中硅会玻纤分会、玻纤情报网推出“各省市重大项目专栏”,分期更新整理其中涉及玻纤、碳纤及复合材料的项目,希望能为大家提供一定的信息参考价值。本期将为大家盘点山东、河北、湖北、江西、河南、江苏、重庆市印发的2024年重大项目名单中,提及玻纤、碳纤及复材的相关项目。详情如下:




       
山东省
01              

2024年山东省级重点项目清单共包含项目2000个,其中省重大项目600个、省绿色低碳高质量发展重点项目1400个,项目年度计划投资1万亿元。其中涉及玻纤、碳纤及复合材料的项目如下:



       
河北省
02              

河北省 2024 年重点建设项目名单共列项目 639 个,总投资 1.38 万亿元,2024 年预计完成投资 2200 亿元。其中:新开工项目 328 个,总投资 3857.2 亿元,年度预计投资 727.7 亿元;续建项目 233 个,总投资 8437.3 亿元,年度预计投资 1268.2 亿元;建成投产项目 78个,总投资 1531.6 亿元,年度预计投资 204.1 亿元。涵盖战略性新兴产业、传统产业升级改造、现代服务业、基础设施和社会事业等领域。其中涉及玻纤及复合材料的项目如下:



       
湖北省
03              

湖北省发改委印发2024年省级重点建设计划,项目共计604个,其中,续建项目393个,新开工项目211个。其中涉及玻纤、碳纤的项目如下:



       
江西省
04              

2024年第一批江西省重点项目安排588项,总投资15435.81亿元,年度计划投资4059.97亿元。其中,建成投产项目83项,续建项目272项,新开工项目211项,预备项目22项。其中涉及玻纤的项目如下:



       
河南省
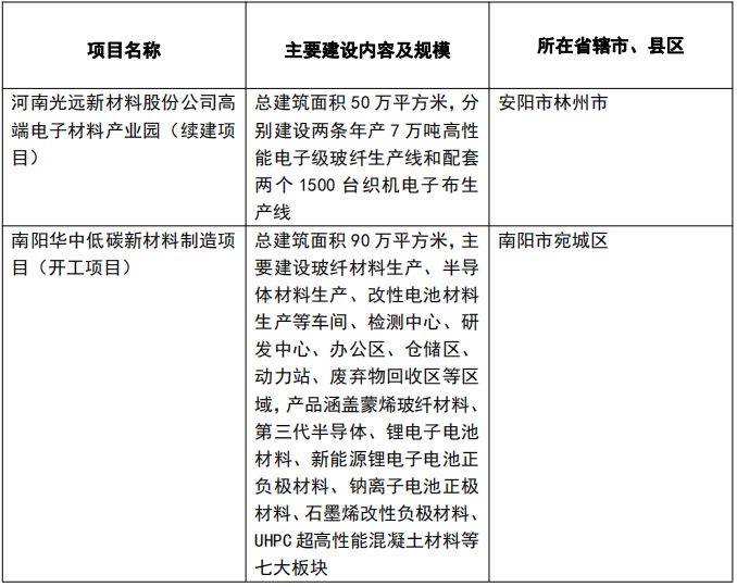
05              

第一批河南省重点建设项目520个,总投资约2.1万亿元,年度计划投资约5830亿元。这批项目为各行业领域重中之重。其中涉及玻纤的项目如下:


2024年第二批省重点建设项目764个,总投资约1.8万亿元,年度计划投资约5566亿元。其中涉及复合材料的项目如下:



       
江苏省
06              

2024年江苏省重大项目清单共安排项目510个,包括实施项目450个、储备项目60个,实施项目年度计划投资6408亿元。其中涉及玻纤、碳纤的项目如下:



       
重庆市
07              

2024年市级重点项目包括重点建设项目、重点前期规划研究项目,其中:重点建设项目1189个,总投资约2.9万亿元,年度计划投资约4500亿元;重点前期规划研究项目355个,总投资约1.5万亿元。其中涉及玻纤、碳纤及复合材料的项目如下:


来源:玻纤情报网
 关键词:
免责申明 网员服务 广告服务 站内导航 联系我们 关于我们 友情链接
版权所有 南京玻璃纤维研究设计院有限公司 www.fiberglass365.com.cn 苏ICP备09016666号-8